works4Life

気になることを調べほりさげまとめるブログ

2021-04-20から1日間の記事一覧

【タスク管理】Jiraを一瞬使って一瞬のうちにMicrosoft ToDoに戻ってきた話

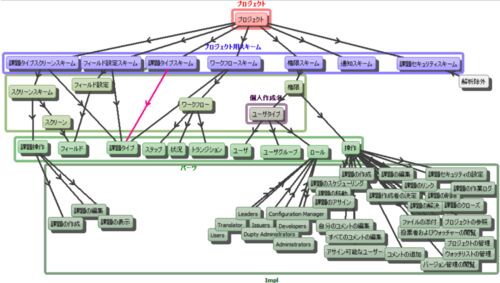
年度も変わったことだし、タスク管理ツールも新調するかー、と思ってJiraを使ってみましたが、あっさり今まで使っていたMicrosoft ToDoに戻ってきました。 www.atlassian.com Jiraはソフトウェア開発のインシデント管理ツール Jiraは上記見出しの通り、ソフ…

/* カテゴリpannkuzu */